
新聞中心
一、SIT1145AQ CAN FD收發器特點
SIT1145AQ是芯力特研發的第三代CAN FD車載收發器接口芯片,與前兩代產品相比,在第二代CAN FD的基礎之上增加了SPI端口,此端口用于配置SIT1145AQ各種工作模式以及獲取網絡診斷信息,使SIT1145AQ控制靈活性更大,功能更全。同時SIT1145AQ支持最大5Mbps靈活數據速率,并支持在休眠/待機模式下特定幀喚醒,特定幀喚醒功能有助于使ECU長時間保持在低功耗運行狀態,從而降低汽車的總功耗。同時SIT1145AQ也支持CAN總線網絡喚醒單個ECU或多個ECU組,而網絡的其余部分在低功耗模式運行。除此以外還有以下特點:
① 通用特性
② 低功耗電源管理
③ SPI通信保護與診斷
二、SIT1145AQ CAN FD收發器內部系統框圖

圖1 SIT1145AQ內部結構系統框圖
三、SIT1145AQ CAN FD收發器封裝及引腳功能
① SIT1145AQ引腳封裝圖

圖2 SIT1145AQ引腳封裝圖
② SIT1145AQ引腳功能定義

圖3 SIT1145AQ引腳功能定義圖
VIO:VIO的電平決定SPI和RXD TXD 的高電平電壓,同時檢測VIO掉電和欠壓
BAT:常供電電源。BAT引腳不掉電1145的寄存器保持不變。
VCC:給收發器模塊供電。同時檢測VCC掉電和欠壓。
WAKE: 本地喚醒引腳的上升沿切換閾值電壓最大為4.2V,控制時需要注意。
INT: 是輸出引腳,輸出為高阻態或BAT引腳電平,用于控制5V/3V電源。
四、SIT1145AQ CAN FD收發器工作模式及模式切換
① SIT145AQ 工作模1式切換跳轉圖

圖4 SIT1145AQ工作模式跳轉圖
正常模式
正常模式是主動運行模式。在此模式下,SIT1145AQ完全正常工作。所有設備硬件均可用并可被激活。 通過SPI命令(MC=111),可以從待機或休眠模式切換到正常模式。
待機模式
待機模式是SIT1145AQ的一級省電模式,具有低功耗特性。在待機模式下,收發器無法發送或接收數據,但由于INH引腳仍然保持有效狀態,因此由該引腳控制的電源也處于有效狀態。
休眠模式
休眠模式是SIT1145AQ的第二級省電模式。在休眠模式下,收發器的行為與待機模式相同: 引腳INH設置為高阻態。由INH引腳控制的電源被關閉,流入BAT引腳的電流將降至最低。 可以通過SPI命令(MC=001)切換到休眠模式。 如果檢測到VIO或者 VCC欠壓事件也會進入休眠模式。
關斷模式
當BAT引腳電壓過低而無法為IC供電時,SIT1145AQ將強制切換關斷模式。在關斷模式下,CAN引腳和INH引腳處于高阻態。 當BAT引腳電壓升至上電閾值以上時,SIT1145AQ開始啟動, 切換到待機模式。
過溫模式
過溫模式是為了防止SIT1145AQ因溫度過高而受損。當芯片溫度升至過溫閾值以上時,SIT1145AQ會立即從正常模式切換到過溫模式。
② SIT1145AQ 收發器的狀態跳轉圖

圖5 SIT1145AQ收發器的狀態跳轉圖
CAN主動模式
在CAN主動模式下,收發器可以通過CANH和CANL發送和接收數據。CAN偏置電壓來源于VCC。 應用程序可以通過讀取收發器狀態寄存器中的CAN收發器狀態(CTS)位來確定CAN收發 器是準備好發送/接收數據還是被禁用。
CAN只聽模式
CAN只聽模式允許SIT1145AQ在收發器禁用時監控總線活動,并且不會影響總線電平。
CAN離線和離線偏置模式
在CAN 離線模式下,如果啟用了 CAN 喚醒檢測(CWE=1),收發器將監控 CAN 總線的喚醒事件,CANH 和 CANL 偏向 GND。CAN 離線偏置模式與 CAN 離線模式相同,只是 CAN 總線偏置至 2.5 V。
CAN 關斷模式
當出現以下情況時,CAN 收發器完全關閉,總線懸空;
五、SIT1145AQ特定幀喚醒
傳統的CAN收發器遠程喚醒方式是任意幀喚醒,在睡眠模式下,總線上出現一幀有效的遠程喚醒請求信號(顯隱顯)時,總線上所有設定了遠程喚醒的收發器都會被喚醒并轉至待機模式。此時RXD引腳被拉低,INH引腳被拉高,從而使3V/5V電源為MCU供電。MCU上電后檢測喚醒報文是否滿足喚醒條件,不滿足喚醒條件的節點控制MCU和收發器繼續睡眠。在這個檢測喚醒報文的過程中需要MCU和收發器保持工作,產生功耗,而且只要總線上有報文就會不停的喚醒收發器和MCU,不停產生功耗。
① SIT1145AQ特定幀喚醒示意圖

圖7 SIT1145AQ特定幀喚醒示意圖
特定幀喚醒也叫選擇性喚醒和指定幀喚醒,是一種更高效的喚醒方法,它利用了CAN協議中的“遠程幀(Remote Frame)”特性。在CAN特定幀喚醒中,一個喚醒節點會發送一個遠程幀,以喚醒睡眠節點。而睡眠節點則被配置為只監聽特定的遠程幀,而不監聽其他數據幀。當睡眠節點接收到特定的遠程幀時,它會立即從睡眠模式中喚醒,并啟動正常的通信操作。這種方法可以減小節點的功耗和總線負載,因為節點只需要監聽特定的遠程幀。相較于傳統的喚醒方式,CAN特定幀喚醒能夠更高效地從睡眠模式中喚醒節點,并降低系統的功耗和總線負載。而SIT1145AQ就是對這種特定幀喚醒方式進行設計的。MCU通過SPI接口來設置SIT1145AQ的寄存器,設定喚醒ID和數據的范圍,并通過SPI配置進入休眠模式,從而實現特定幀喚醒功能。如圖7, ECU-A向總線發送喚醒ECU-B 的特定報文,ECU-B接收到特定的報文后喚醒,其它ECU 保持睡眠。
六、SIT1145AQ低功耗管理與配置
① SIT1145AQ 低功耗特定幀喚醒硬件連接示意圖

圖8 SIT1145AQ 低功耗特定幀喚醒硬件連接示意圖
SIT1145AQ與MCU的SPI、TXD和RXD進行連接,SIT1145AQ的VIO與MCU的VCC進行連接,INH引腳用于控制3V/5V電源輸出使能。
當控制SIT1145AQ進入休眠狀態時,INH引腳自動轉變為高阻態,禁用5V/3V電源,實現整個節點的休眠。由于SIT1145AQ使用BAT引腳供電,因此SIT1145AQ 寄存器不會丟失,保持休眠狀態。
在休眠狀態下,SIT1145AQ同時監控總線。當總線出現符合喚醒條件的喚醒源時,SIT1145AQ INH引腳輸出BAT引腳電平,使能5V/3V電源,使MCU恢復供電。
② SIT1145AQ 低功耗特定幀喚醒軟件流程示意圖

圖9 SIT1145AQ 低功耗特定幀喚醒軟件流程示意圖
a. 上電初始化完成。
b. 檢測是否存在有效喚醒源,若無效則配置SIT1145AQ進入睡眠模式。若有效,則配置SIT1145AQ進入正常模式,系統正常工作。
c. 系統判斷是否需要休眠,若需要,則配置SIT1145AQ進入休眠模式;否則,系統繼續工作。
d. SIT1145AQ進入休眠模式后,通過INH引腳關閉3V/5V電源,實現ECU的休眠,此時ECU功耗極低。
e. 等待喚醒源。當有喚醒源使能后,SIT1145AQ進入待機模式。
③ SIT1145AQ 寄存器描述表
表1 SIT1145AQ寄存器描述

④ SIT1145AQ 寄存器功能說明表
表2 寄存器功能說明

七、SIT1145AQ應用設計及注意事項
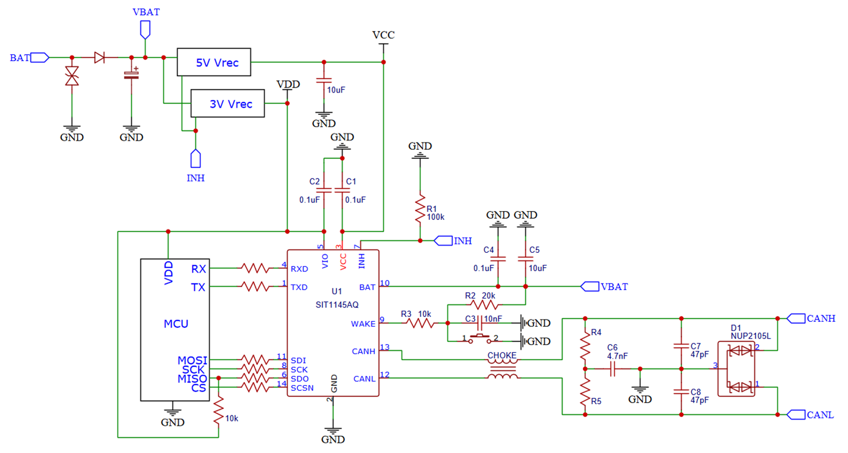
① SIT1145AQ 典型應用電路圖

圖10 SIT1145AQ 典型應用電路圖
SIT1145AQ PCB布局示例圖

圖11 SIT1145AQ 典型應用電路圖
S1:將保護和濾波電路放置于盡可能靠近總線連接器 J1 的位置,以防瞬變脈沖群、ESD 和噪聲傳送至電路板。
S2:總線端接:本布局布線示例顯示的是分裂端接。其中端接分為 R4 和 R5 兩個電阻,端接的中心或分接抽頭通過電容 C6 接地。分端接為總線提供共模濾波。當在電路板上而非直接在總線上進行總線端接時,務必謹慎操作以確保端接節點不會從總線上移除,否則也會導致沒有端接。
S3:BAT引腳輸入電容先大后小(C5:10uF、C4:100nF),靠近引腳放置;VCC、VIO輸入電容(100nF)靠近引腳放置。
S4:BAT引腳電源輸入需要使用外部瞬態保護器件,以抑制應用環境中可能出現的 EFT 和浪涌瞬變。如:大功率TVS(600W及以上)、大容量電解電容(47μF及以上)等
S5:推薦共模電感型號:ACT1210R-101-2P-TL00共模電感選取時留意其阻抗和額定電流值。
軟件注意事項:
八、SIT1145AQ 應用案例

圖12 SIT1145AQ 典型應用案例系統框圖
這是SIT1145AQ在擋風玻璃雨刮器應用,局部聯網功能可以通過僅啟用目標電機的目標喚醒對象來消除這種額外的喚醒周期。在此配置中,控制模塊通過特定幀喚醒功能僅喚醒雨刮器節點,其他節點保持待機狀態,因此可以提高效率并降低功耗。考慮到一輛車可能有超過50個不同的節點時,潛在的節能效果會非常可觀。
地址:湖南省長沙高新開發區尖山路39號中電軟件園總部大樓
上海:上海市浦東新區豪威科技園區上科路88號
深圳:深圳市南山區科技園高新南七道1號粵美特大廈24樓
業務:15074991500(華東區),13647318510(華南區),13600008459(北西區)
服務:service@sitcores.com
招聘:tinachen@sitcores.com
Copyright ? 2020 湖南芯力特電子科技有限公司 湘ICP備2022017381號